

工作频率:433.92MHz无线模块方案
调制方式:ASK/OOK、FSK、GFSK
现有的大多数远程控制和接收器解决方案都使用ASK/OOK调试方法。ASK是“振幅键控”,也称为“振幅键控”。也称为“on键”,作为ook(on键)信号被记录。ASK是一种相对简单的调制方法。幅移键控(ask)等效于模拟信号中的幅度调制,以将载波频率信号乘以二进制。振幅偏移使用频率和相位作为常数,振幅作为变量。信息比特以载波的振幅来传输。如图所示,是ASK调制方式的典型的时域波形。

以遥控器为例。在明确调制方式之后,需要就遥控编码方式达成一致。一组远程控制代码通常必须包含“指南/起始代码”、“用户代码”、“数据代码”、“结束代码”和“重复代码”,格式如下:

决定了编码的构成之后,必须明确“逻辑0”和“逻辑1”的表现方法。它们可以按照标准的编码方式,也可以进行自定义。标准编码方法可以使用曼彻斯特编码或其他方法。自定义编码方案时,可以参考下图所示的编码规则。主要是电平序列和电平长度的组合。
根据测得的遥控码波形可知,在433MHz接收机输出的信号中,电平维持时间为20ms、9ms、1.6ms、700us。逻辑1指示1.6ms高电平+700us低电平,逻辑0指示700us高电平+1.6ms低电平,启动/启动代码指示9ms高电平,逻辑700us高电平+20ms低电平的结束代码指示“重复代码”的启动。
在编程中,检测并计数了700us的电平。为了确保充分的容错性,计时器中断必须在100us以下。显然,使用计时器中断进行处理是不合理的。在本例中,将外部中断+计时器计数方式用于电平长采样。外部中断由上升沿和下降沿触发,边缘触发模式根据中断中的当前等级进行切换。计时器使用系统时钟(16.6MHz)除以64作为时钟源并且具有足以增加接收器的容错能力的分辨率。
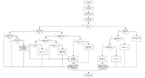
在数据采样逻辑中,确定下降沿处以当前高电平表示的逻辑值,上升确认在上述步骤中生成的逻辑值,如果逻辑值合法,则记录该逻辑值,如果逻辑值不合法,则丢弃该逻辑值,初始化接收器,并且等待下一数据。程序的流程图如下所示:

亿佰特人每一天都致力于更好的助力物联化、智能化、自动化的发展,提升资源利用率,更多产品更多资料,感兴趣的小伙伴可以登录我们的官网进行了解,还有客服小姐姐在线答疑哦!
相关阅读:
7 X 24 销售服务热线
4000-330-990©© 成都亿佰特电子科技有限公司【版权所有】 蜀ICP备13019384号


