

RS-232串口是个人计算机上的通讯接口之一,由电子工业协会(Electronic Industries Association,EIA) 所制定的异步传输标准接口。通常 RS-232 接口以9个引脚 (DB-9) 或是25个引脚 (DB-25) 的型态出现,一般个人计算机上会有两组 RS-232 接口,分别称为 COM1 和 COM2。而工业控制的RS-232口一般只使用RXD、TXD、GND三条线。
RS-232的接口标准RS-232-C是美国电子工业协会EIA(Electronic Industry Association)制定的一种串行物理接口标准。RS是英文“推荐标准”的缩写,232为标识号,C表示修改次数。RS-232-C总线标准设有25条信号线,包括一个主通道和一个辅助通道。
在多数情况下主要使用主通道,对于一般双工通信,仅需几条信号线就可实现,如一条发送线、一条接收线及一条地线。
RS-232-C标准规定的数据传输速率为50、75、100、150、300、600、1200、2400、4800、9600、19200、38400波特。
台式机电脑后面的9针接口就是com口(串口) 在工业控制 数据采集上应用广泛

最右边的是串口接口 统称为RS232接口 (封装DB9)

通信过程中只有两个脚参与通信
2脚:电脑的输入RXD
3脚:电脑的输出TXD 通过2 ,3 脚就可以实现全双工(可同时收发)的串行异步 通信
5脚:接地
RS232的引脚电路连接完成(就三个脚)
对于单片机
单片机的P3口是有两个复用接口RXD 和TXD 这是单片机进行串行通信的收发口 连接应该错位的对应到电脑的TDX RDX上
注意:单片机和rs232的电平标准是不一样的(各种电平标准见另一word)
单片机的电平标准 TTL电平 :+5V表示1 0V表示0
Rs232的电平标准 +15/+13 V表示1 -15/-13 表示0
所以 单片机与电脑串口通信就应该遵循下面的连接方式:
在单片机与上位机给出的rs232口之间 通过电平转换电路(最上面图中的Max232芯片) 实现TTL电平与RS232电平之间的转换

PC串口与单片机串口连接方式图
注意这两个DB9: DB91是在电脑上的 DB92是在单片机实验板上焊接着的
这里的交叉连接的意思是 DB91的RXD连着DB92的TXD
DB92的RXD连着DB91的TXD这样交叉着连接
如果电脑没有rs232口 只有USB口 可以用串口转接线转出串口 如图:

这个时候在电脑上位机上需要安装驱动程序
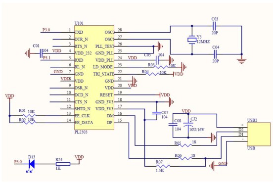
注意 这个驱动程序驱动的是PL2303芯片(在上图的大头里面) 使得RS232信息转换成usb信息
下图为上图的内部结构:

用串口通信比USB简单 因为串口通信没有协议 使用方便简单
单片机和计算机RS-232接口电路如下图所示,图中的C1、C2、C3、C4是电荷泵升压及电压反转部分电路,产生V+、V-电源供EIA电平转换使用,C5是VCC对地去耦电容,其值为0.1UF,电容C1~C5安装时必须尽量靠近MAX232芯片引脚,以提高抗干扰能力。
7 X 24 销售服务热线
4000-330-990©© 成都亿佰特电子科技有限公司【版权所有】 蜀ICP备13019384号


