

在我们的日常生活中经常会去到室外一些脱离市电供应范围的地方,当我们想要在这种地方使用一些家用电子设备的时候就会发现,我们常见的储能设备,例如:电池等,只能提供直流电,并且电压通常较低。因此,如果能有一种设备能够将低压直流电转化为220V交流电,那将极大方便我们的生活,逆变器应运而生。

1.单相逆变器
输出电压(电流)相数为单相,频率为50HZ或者60HZ。这种变压器常用于低负载工况下,效率低于三相逆变器。
2.三相逆变器
输出电压(电流)相数为三相,频率为50HZ或者60HZ。输出端三个波形相同但是相位相差120°。可以认为是三个单相逆变器的输出,其三个端子相连的节点为中心节点。
3.电流源逆变器
直流侧是电流源,其直流电源具有高阻抗性,提供的电流具有刚性,受负载变化影响小。其交流侧输出电流状态取决于逆变器中的开关管。
4.电压源逆变器
直流侧是电压源,其直流电源阻抗为零,是一个刚性电压源。其交流侧输出电压状态取决于逆变器中的开关管。
5.桥式逆变器
分为半桥式、全桥式和三相桥式逆变器。其主要结构是有开关管(MOSFET、IGBT、晶闸管等)构成的半桥为基础。
6.并联逆变器
并联逆变器由一对个晶闸管、电容(C)、中心抽头变压器(T)和一个电感(L)组成。
7.串联逆变器
串联逆变器由一对晶闸管、电阻(R)、电感(L)和电容(C)组成。
8.方波逆变器
输出端交流波形为方波。
9.准正弦逆变器
输出端波形为具有阶梯形方波的逆变器,其波形接近正弦波,比正弦波形简单倒是难于方波。
10.正弦逆变器
输出波形几乎是正弦波形,波形比准正弦波平滑。
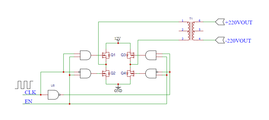
按照上述分类,我们围绕生活中常用且常见的单相桥式逆变器剖析其原理。这种逆变器至少包括升压电路部分,整流部分,逆变部分。下面分别介绍这三个部分的作用。
1.升压电路
一般前级输入电压为12V直流电源。直流电源进入系统我们首先将其升压到220V,以便后级电路进行直流转交流变换。
原理示意图如图1-1所示:

图1-1 升压电路示意图
12V的电压输入由4个场效应管Q1、Q2、Q3、Q4构成的H桥,每个场效应管的栅极分别由逻辑电路控制,其中Q1、Q2为一组,Q3、Q4为一组,两组分别导通。输入一个高频的时钟信号经过逻辑门后输出使场效应管两两一组交替导通。由此在变压器源边产生变化的电流输入。根据麦克斯韦方程可知,变化的电流产生变化的磁场后在变压器副边产生电压输出。其中源副边电压比值由式1-1可计算。
V1 /V2 = n1/n2 (1-1)
V1代表源边电压,V2代表副边电压。n1代表原边线圈匝数,n2代表原边线圈匝数。
2.整流电路
上述升压电路最终输出电压是关于0V对称的方波电压,幅值为220V。在得到了所需的高压后还不能将该电压送入H桥进行调制。因为该电压是变化的,因此我们需要使用整流电路,在实际运用中,为了提升整流效率我们常常使用全波整流方式。其重要电路代表就是全桥整流电路,原理示意图如图1-2所示:

1-2 全桥整流电路示意图
如图2-1所示,交流方波经过全桥整流电路之后被转换为脉冲方波。且幅值变为输入值的根号二倍。因此整流二极管的最低耐压值至少需要大于根二倍Um。220V交流电压在经过这个整流电路之后存在电压跳变,因此需要稳压和滤波使得输出的电压接近一条直线值。常用的滤波电路如图1-3所示:

图1-3 LC滤波器
经过一个低通LC滤波器之后输出电压接近直线。
3.逆变电路
经过前两个电路部分,我们得到了250V的直流电,如此以来我们只需要使用H桥通过PWM调制便可以得到正弦波形。单相逆变如图1-4所示:

图1-4 单相逆变电路
想要通过控制H桥输出方波的波形接近正弦波,常用一种叫作SPWM的调制方式。
SPWM调制技术(Sinusoidal PWM)正弦脉宽调制。其主要作用是通过该调制技术能够计算出控制H桥的PWM占空比随时间变化的值,从而将H桥的输出有效值拟合为正弦波幅值曲线。
正弦波图像如图1-5所示:

1-5 正弦波示意图
在图1-5中,我们可以将正弦波看成是许多个时间Ut中的电压值合成的波形,因此我们可以通过PWM调制来合成各个时间的电压值大小,只需要控制好PWM的占空比值即可。那么,如何确定各个时刻的占空比大小呢?
我们在调制过程中时常引入一个频率确定的三角波和一个正弦波发生器作为比较,并规定正弦波幅值大于三角波幅值的时刻中,PWM输出为高电平。反之为低电平。如图1-6所示:

图1-6 三角波与正弦波比较
如此一来,只要我们PWM调制频率足够快,那么通过调制后输出的波形就越贴近正弦波。在输出端我们常常并联接入一个大电容作为滤波使用,可以使波形更加平滑的同时还可以提升带负载能力,避免因负载过大或者动态变化导致波形失真。
7 X 24 销售服务热线
4000-330-990©© 成都亿佰特电子科技有限公司【版权所有】 蜀ICP备13019384号


