

SX1278收发器主要采用LoRa远程调制解调器,用于超长距离扩频通信,抗干扰性强,能够最大限度降低电流消耗。LoRa直序扩频技术将带来更远的通讯距离,抗干扰能力强的优势。借助升特的LoRaTM专利调制技术,SX1278 采用低成本的晶体和物料即可获得超过-148dBm的高灵敏度。此外,高灵敏度与+20dBm功率放大器的集成使这些器件的链路预算达到了行业领先水平,成为远距离传输和对可靠性要求极高的应用的最佳选择。相较传统调制技术,LoRaTM调制技术在抗阻塞和选择性方面也具有明显优势,解决了传统设计方案无法同时兼顾距离、抗干扰和功耗的问题。与同类器件相比SX1278芯片lora模块在大幅降低电流消耗的基础上,还显著优化了相位噪声、选择性、接收机线性度等各项性能。
该器件支持137-525MHz频段,主要应用于433M'0M等频段。可应用在无线抄表、智能家居、无线传感、工业遥控与遥测、智能楼宇和智能建筑、高压线监测、环境工程、高速公路、小型气象站、自动化数据采集、消费电子、智能机器人、路灯控制以及其他无线传输应用领域。
该器件只有一种封装QFN28-6mm*6mm,将6*6mm的封装做成小尺寸的模块,并且把所有剩余的IO引到外部引脚。


注:由SX1278的数据手册可知,发射时需要从PA_BOOST引脚出来功率才能达到20dBm。电路分为2个部分:原理图的设计和PCB的设计。
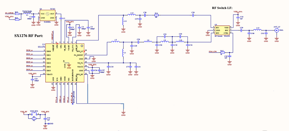
整体框架:电源电路,复位时钟电路,射频电路和外部接口电路这四部分组成。


电源电路主要就是SX1278芯片模块的3个电源引脚,分别是3VBAT1(VBAT_ANA) VBAT3(VBAT_DIG) VBAT2(VBAT_RF),都需要供电1.8V-3.7V(推荐3.3V)。同时,做好每部分电源的滤波处理,至少加一个滤波电容,减少纹波以保证供电的稳定性。

该器件的复位引脚NRESET直接用外部单片机的IO口来控制,低电平有效。晶振电路推荐用有源晶振,这样更能保证频率的准确度,但是为了保证尺寸最小,建议换成无源晶振,这样既节约了成本,有节约了体积,只是接收灵敏度性能会低一些。

该器件是收发分开的,所以推荐用射频开关PE4259来控制收发,将支路分开。发射端,用电感电容组成的匹配电路加一个椭圆滤波器,然后再进入射频开关;接收端直接用电感电容匹配电路,注意添加隔直电容。射频开关后端还加了一个3阶的π型滤波器,有助于去除发射的2次谐波、3次谐波和杂散,并且同时滤除接收的干扰信号。若要想做成超小尺寸,建议将发射的椭圆滤波器去掉,将射频开关后端的3阶π型滤波器变成5阶π型滤波器,这样既能减小尺寸,又可以保证性能。

将SX1278芯片模块的所有IO引脚都引到外部接口,为了保证最小尺寸,用1.27mm间距的半孔将所有的IO引出来,便于用户进行二次开发。例如,成都亿佰特电子科技有限公司的E19-433M20S2就满足此种要求,并且封装大小只有15*15mm。
今天的分享就到这里啦,EBYTE每一天都致力于更好的助力物联化、智能化、自动化的发展,提升资源利用率,更多串口服务器、数传电台、lora无线模块等产品更多资料,感兴趣的小伙伴可以登录我们的亿佰特官网和企业公众号(微信号:cdebyte)进行了解,也可以直接拨打400电话咨询技术专员!
7 X 24 销售服务热线
4000-330-990©© 成都亿佰特电子科技有限公司【版权所有】 蜀ICP备13019384号


