

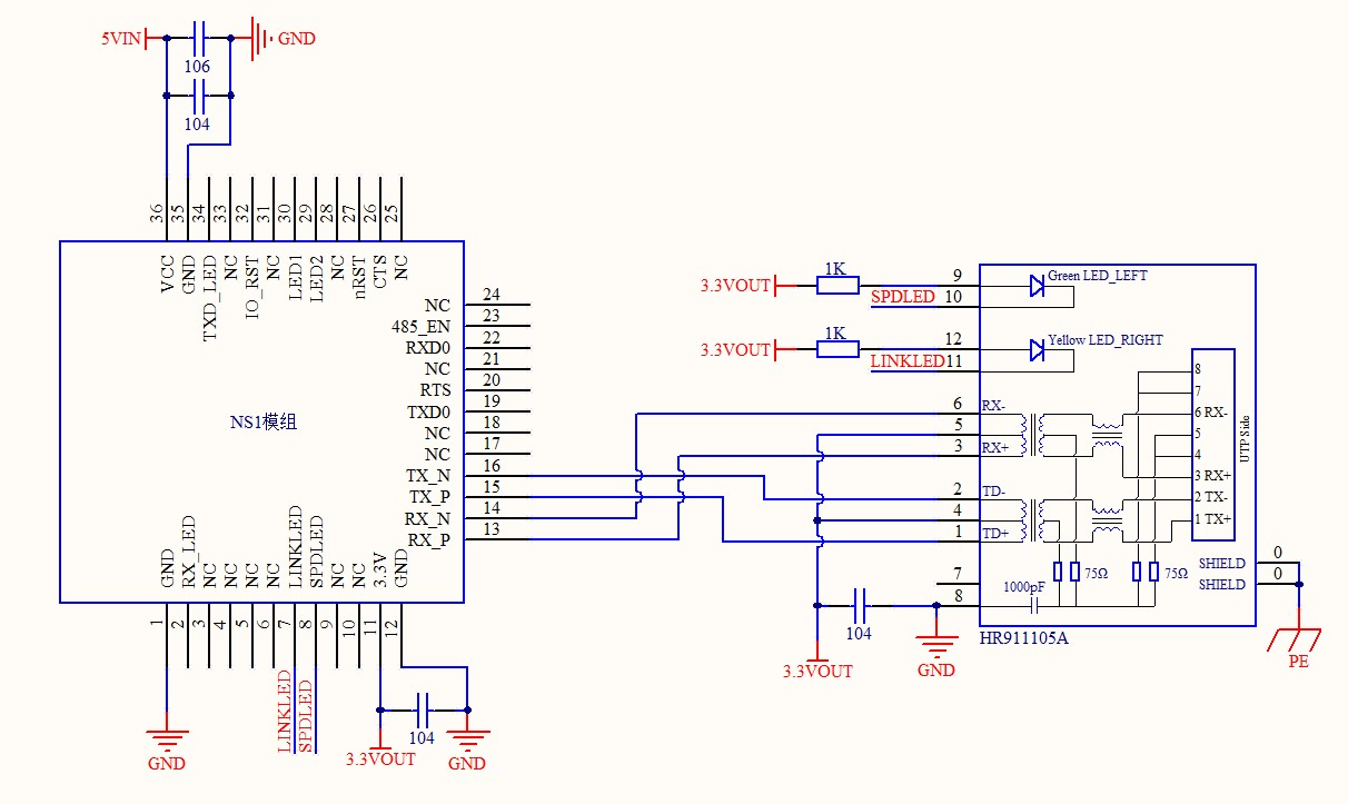
以亿佰特的以太网模组NS1为例。NS1模块可外接10/100M以太网物理接口,支持RJ45连接器与网络变压器互联设计方法。
网络变压器和RJ45连接器组合为一个标准的10/100M以太网物理接口,然后和NS1模块相连接。RX+和RX-走差分线, 100欧姆差分阻抗匹配,TX+和TX-走差分线,100欧姆差分阻抗匹配。硬件设计参考电路图如下:
RJ45内置2KV电磁隔离网络变压器。NS1模块对应的网络数据接收引脚与以太网物理接口的数据接收引脚直接交流耦合连接,作系统内数据传输通道。RX+和RX-走差分线,100欧姆差分阻抗匹配,TX+和TX-走差分线,100欧姆差分阻抗匹配。硬件设计参考电路图如下。

在很多的以太网设备中,通过PHY芯片连接RJ45连接器时,中间基本都会加一个网络变压器。在有线局域网中,计算机、路由器、服务器等设备之间采用双绞线(UTP)连接。由于连接的电缆和双绞线很长,可能达到数十米,直接将处在两地的电子设备连接会带来很多问题。为了保证网卡的集成电路芯片安全、减小外界EMI造成的误码和抑制计算机内部的电磁噪声向空中发射能量,需要在网卡与UTP连接处加一个变压器,上述问题就可以得到解决。这个变压器就是网络变压器,如下图所示。目前变压器大都集成在网口里面(如汉仁的HR91105A),价格也相对较高,但是其集成度高,占空间小,因此很受硬件工程师的欢迎。针对网络变压器的中心抽头(CT脚)设计使用做如下讲解。

(1)通过提供差分线上共模噪声的低阻抗回流路径,降低线缆上共模电流和共模电压(同Choke作用);
(2)对于某些收发器提供一个直流偏置电压或功率源。
(1)这个主要是看使用的是什么芯片,不同的芯片设计有不同的接法,与使用的PHY芯片UTP口驱动类型决定的,这种驱动类型有两种,电压驱动和电流驱动。电压驱动的就要接电源(3.3V、2.5V、1.8V都有);电流驱动的就直接接个电容到地即可!所以对于不同的芯片,中心抽头的接法,与PHY是有密切关系的,具体还要参看芯片的datasheet和参考设计;
(2)需要注意的是中心抽头不能接错,如果接错,会导致网口信号极不稳定,甚至不通。
(3)比如我们常用的PHY芯片LAN8720AI-CP-TR为电压驱动型,PHY芯片KSZ8081RNBIA-TR为电流驱动型。
今天的分享就到这里啦,EBYTE每一天都致力于更好的助力物联化、智能化、自动化的发展,提升资源利用率,更多串口服务器产品和以太网模组配置应用案例,感兴趣的小伙伴可以登录我们的亿佰特官网和企业公众号(微信号:cdebyte)进行了解,也可以直接拨打400电话咨询技术专员!
相关文章推荐:
1、以太网IEEE 802.3协议PHY、MAC和MII基础知识
2、IEEE 802.15.4协议—PHY物理层特性和帧结构
5、NE2-T1M一体化超级网口以太网模块助力工业自动化进程
联系我们:
技术支持:support@cdebyte.com 销售咨询:4000-330-990
7 X 24 销售服务热线
4000-330-990©© 成都亿佰特电子科技有限公司【版权所有】 蜀ICP备13019384号


