

开关电源是一种交直流电转换的电源装置,它通过开关管的开关动作,以高频率将输入电压切换为脉冲信号,然后通过整流滤波电路将其转换为直流电压输出。开关电源具有高效率、小体积、轻重量、稳定性好等特点。
开关电源的基本工作原理是通过开关管的开关动作,将输入电压切换为高频脉冲信号。这个高频脉冲信号经过变压器或电感器的变换和滤波电路的处理,最终得到稳定的直流输出电压。开关电源的输出电压可以根据需要进行调整和稳定,以满足不同设备的电源需求。开关电源具有许多优点,包括高效率、稳定性好、体积小、重量轻、可靠性高等。开关电源模块广泛应用于电子设备、通信设备、计算机设备、工业控制系统等领域,成为现代电子技术中常见的电源模块类型之一。
开关电源可以根据不同的分类标准进行分类,以下是几种常见的分类方式:
开关电源模块按输入电源类型分类分为:
1、AC-DC开关电源:将交流电转换为直流电。
2、DC-DC开关电源:将直流电转换为另一种直流电压。
开关电源模块按工作方式分类:
1、单端开关电源:只有一个开关管,适用于低功率应用。
2、双端开关电源:有两个开关管,适用于高功率应用。
按拓扑结构分类:按照拓扑大致可分为Buck (降压)、Boost(升压)、Buck-Boost(降压-升压)、Flyback(反激)、Forward(正激)、Two-Transistor Forward(双晶体管正激)、Push-Pull(推挽)、Half Bridge(半桥)、Full Bridge (全桥)等,这些分类方式只是其中的一部分,开关电源还可以根据其他特定的要求和应用进行更详细的分类。
接下来我们针对常用的Flyback(反激)、Forward(正激)做一些介绍,正激和反激是两种不同的开关电源技术,正激式开关电源是指使用正激高频变压器隔离耦合能量的开关电源,与之对应的有反激式开关电源。正激式开关电源中结构比较复杂,但输出功率很高,适用于100W-300W的开关电源,一般用在低压,大电流的开关电源,应用比较广泛。
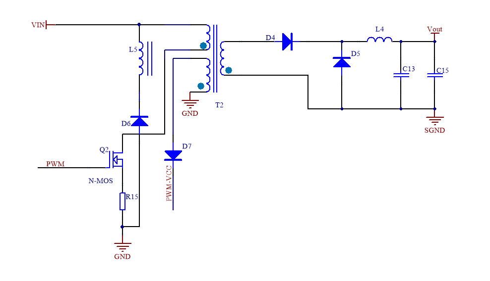
如下图所示,对于正激式开关电源具体是指当开关管接通时,输出变压器充当介质直接耦合磁场能量,电能与磁能相互转化,使输入输出同时进行。在日常应用中也存在不足:如需要增加反电动势绕组(防止变压器初级线圈产生的反电动势把开关管击穿),次级多加1个电感进行储能滤波,因此相比反激式开关电源而言其成本较高,而且正激式开关电源变压器的体积要比反激式开关电源变压器的体积大。

正激式开关电源
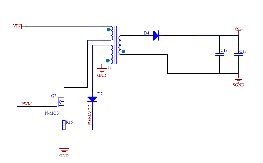
如下图所示,反激式开关电源是指使用反激高频变压器隔离输入输出回路的开关电激,开关电源的变压器不仅起到变换电压传输能量的作用,同时还起到储能电感的作用,因此,反激式变压器类似于电感的设计。所有电路比较简单,容易控制,反激式在5W-100W的小功率方面应用非常广泛。对于反激式开关电源,当开关管导通时,变压器原边电感电流上升,由于反激电路输出线圈同名端相反,因此输出二极管截止,变压器储存能量,负载由输出电容进行能量供应,当开关管截止时,变压器原边电感感应电压反向,此时输出二极管导通,变压器的能量通过二极管向负载供电,同时对电容充电。

反激式开关电源
由对比可知,正激的变压器只有变压功能,整体可以看成一个带变压器的buck电路。反激的变压器可以看作一个带变压功能的电感,是一个buck-boost电路。总地来说,正激反激工作原理不同,正激是初级工作次级也工作,次级不工作有续流电感续流,一般是CCM模式。功率因数一般不高,而且输入输出和变比占空比成比例。反激是初级工作,次级不工作,两边独立开来,一般DCM模式下,但是变压器的电感会比较小,而且需要加气隙,所以一般适合中小功率情况。
正激变压器是理想的,不储能,但是由于励磁电感是有限值,励磁电流使得磁芯会大,为避免磁通饱和,变压需要辅助绕组进行磁通复位。反激变压器工作形式可以看做耦合电感;电感先储能,再放能,由于反激变压器的输入、输出电压极性相反,固当开关管断开之后,次级可以提供磁芯一个复位电压,因而反激变压器不需额外增加磁通复位绕组。
今天的分享就到这里啦,EBYTE每一天都致力于更好的助力物联化、智能化、自动化的发展,提升资源利用率,更多串口服务器、数传电台、lora模块等无线数传模块产品更多资料,感兴趣的小伙伴可以登录我们的亿佰特官网和企业公众号(微信号:cdebyte)进行了解,也可以直接拨打400电话咨询技术专员!
7 X 24 销售服务热线
4000-330-990©© 成都亿佰特电子科技有限公司【版权所有】 蜀ICP备13019384号


