

CC1310芯片器件是一款高度集成、真正的单片机解决方案,其整合了一套完整的RF系统及一个片上DC-DC转换器。该器件具有出色的灵敏度和稳定性(可选择性和阻断)性能,不会以牺牲RF性能为代价来实现低功耗。极低的有源RF和MCU电流以及低功耗模式流耗可确保电池的使用寿命,允许在能源采集应用中使用小型纽扣电池。CC1310器件支持多个物理层和RF标准的平台中将灵活的超低功耗RF收发器和强大的48MHzCortex-M3微控制器相结合。专用无线控制器(Cortex-M0)处理ROM或RAM中存储的低层RF协议命令,从而保持低功耗和灵活度。CC1310电源和时钟管理以及无线系统需要采用特定配置并由软件处理才能正确运行。该目标可在TI RTOS中实现,因此建议将此软件框架应用于针对器件的全部应用程序开发过程。
该CC1310芯片器件主要应用于433M、868M、915M等各个频段的无线模块单片机,也可应用于自动抄表、家庭和楼宇自动化、无线警报和安全系统、工业用监控和安全控制、无线医疗、有源RFID等各个物联网领域。
CC1310芯片有三种封装,4mm x 4mm RSM VQFN48封装(10个GPIO)、5mm x 5mm RHBVQFN48封装(15个GPIO)、7mm x 7mm RGZ VQFN48封装(30个GPIO)。如下图:


无论是哪种封装的868M参考设计都是一样的,以RSM封装4X4为例介绍电路设计。电路分为2个部分:原理图的设计和PCB 的设计。
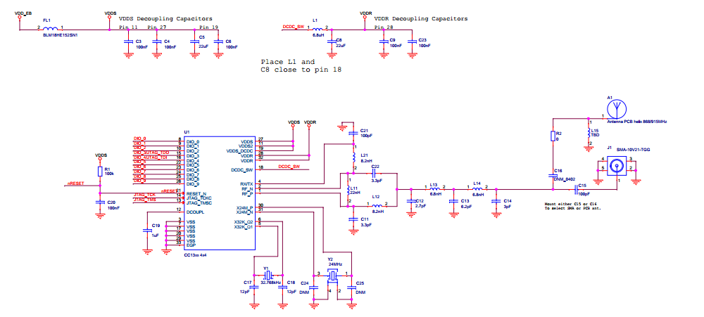
整体框架:电源电路,复位和晶振电路,射频电路和外部接口电路这四部分电路组成。

电源电路主要分为两个部分:电源供电电路和器件内部的电源开关电路。对于电源电路,主要是做好滤波的处理,减少纹波以保证供电稳定。

这部分电路是电源供电电路,首先电源一进来就接FL1(保险丝),起到过载保护的作用。然后给芯片的各个电源引脚供电都需要过一个滤波电容,做到一个电源一个滤波电容,保证电源供电的稳定性。

这部分电路是器件内部的电源开关电路,在VDDR(即DC DC_SW端)等于1.95V、VDDS最小电压为2.1V的时候,器件在868M频段才能发出14dBm的功率。在PCB设计的时候,注意将L1和C8靠近器件第18引脚DCDC_SW,将C9和C23分别靠近器件第28、29引脚。

复位电路就是一般的阻容匹配复位电路。CC1310有高速时钟24MHz晶振电路和低速时钟32.768KHz晶振电路。一般是用24MHz晶振电路,由于芯片内部自带24MHz晶振的匹配电容,C24和C25这两个匹配电容一般是预留。32.768KHz晶振电路用作预留(一般不用),加上C17和C18两个15pF的匹配电容。

射频电路是由一个巴伦和一个五阶π型滤波器组成的。C15和C16都是868M的隔直电容,通过选择焊接C16还是C15来确定用PCB板载天线还是用SMA外接天线,大小为100pF。L15为对地的保护电感。

外部接口电路是将CC1310所需的下载口和所有的IO口引出来,便于进行二次开发。例如,成都亿佰特电子科技有限公司的E71-868MS14/E70-868MS14产品就满足此种要求。

布局主要是射频电路的布局,电感和电感之间的布局避免平行,以免产生互感,最好垂直。还有就是电源电路的布局,电源只要有对地的电容最好都加至少一个地过孔。

布局直接影响着布线,注意:电源布线不要有环线,避免形成电源回环。射频布线尽量不要有折线,减少射频信号的流失。
今天的分享就到这里啦,EBYTE每一天都致力于更好的助力物联化、智能化、自动化的发展,提升资源利用率,更多串口服务器、数传电台、lora模块等无线数传模块产品和更多电子元器件电路设计资料,感兴趣的小伙伴可以登录我们的亿佰特官网进行了解,也可以直接拨打400电话咨询技术专员!
相关阅读:
7 X 24 销售服务热线
4000-330-990©© 成都亿佰特电子科技有限公司【版权所有】 蜀ICP备13019384号


