


成都亿佰特电子科技有限公司是一家致力于自主研发和客户定制需求的创新型公司,基于AX5243、AX5043芯片方案推出的窄带传输无线模块产品,针对不同的客户需求和通信距离选择,开发出了一系列包括不同封装、不同频段、不同接口形式和不同功率等级的相关产品,同时还支持根据客户需求进行全方位定制。对于AX5243、AX5043两种芯片的方案做了以下参数对比。

根据以上两款芯片具体参数对比分析来看,AX5243与AX5043除了封装不同,其他性能基本相同,但是从成都亿佰特电子科技有限公司通过实际产品研发及客户反馈来看,相关参数还是有一些出入的,以E31(230T17D)为例,该无线模块产品工作在225MHz~237.6MHz(默认230MHz),实际输出功率为17dBm以上,无线模块具有非常优秀的-122dBm(带宽6kHz,频偏2kHz,空速1.2kbps)接收灵敏度,虽然该无线模块内置了单片机,但是依然拥有64mA发射电流,11mA接收电流,4uA休眠电流。其采用外置VCO高Q值低损耗高频线绕电感进行调谐和1ppm高精度拥有温度适应性强的有源晶振,增强了无线模块通信频率的稳定性,使其应用在环境复杂的工业环境也依然游刃有余。

AX5243芯片和AX5043芯片模块的性能基本一致,但AX5243模块体积更小集成度更高适合于小型紧凑型方案设计中;同时实际产品设计发现,AX5243功率更高,灵敏度更好,发射效率更高等优势;同时由于AX5243无线模块逐渐打入市场,AX5043无线模块开始被淘汰,在批量生产中可能存在停产的风险。

AX5043模块相比AX5243增加了ANTP1单天线输出引脚,该引脚理论效率与ANTP和ANTN相同,DATA、DCLK为时钟数据输出脚,PWRAMP为功率放大器控制输出脚,ANTSEL为分集天线选择输出脚,以上引脚用作通用IO口时需要上拉65K电阻。
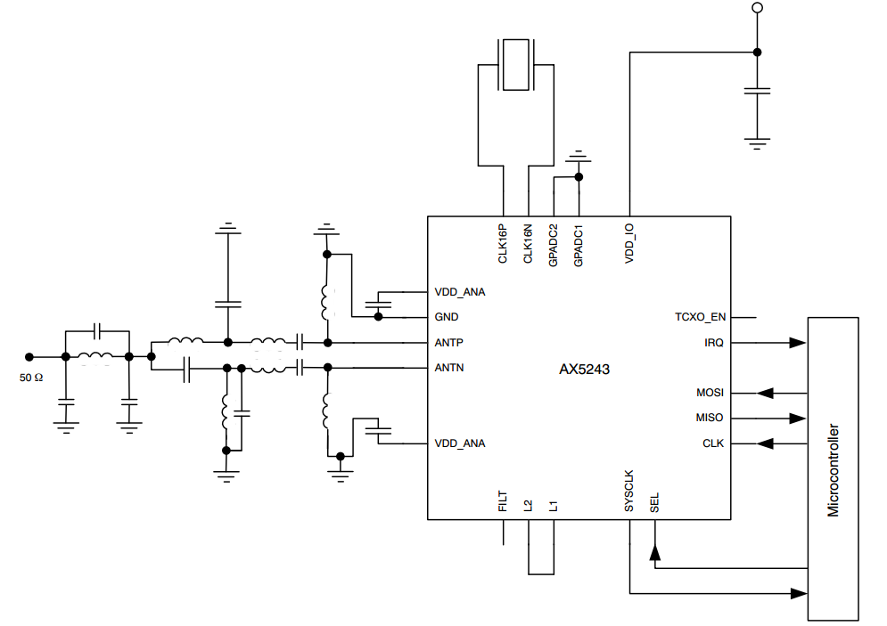
二、 AX5243芯片方案无线模块设计

AX5243模块是一款超低功耗窄带CMOS收发芯片,内部调制器和解调器完全集成在RF前端,内部数据处理由灵活的SPI接口通信控制器实现,AX5243无线模块各种参数特点表明非常适合集成在各类电池供电方案中,其片上稳压器系统为VDD_IO的内部电路建立稳定的电源电压,
VDD_ANA用于片内PA所用电源的外部去耦,为了将接收器频率与载波信号同步,可以使用电容组来进行调整振荡器频率,官方推荐方法是采用高分辨率RF频率生成子系统和自动频率控制来实现频率同步。AX5243无线模块内部集成有复位模块,外部通过SPI_SEL引脚设置高电平100ns以上,然后通过相关寄存器对其进行操作复位。还可以使用外部滤波器和外部VCO或带有外部电感的内部VCO来稳定其频率。
查看技术文章和免费咨询技术问题可以访问我司官网及各官方平台:
微信号:cdebyte
今日头条:亿佰特
新浪微博:成都亿佰特
成都亿佰特--物联网应用专家,随时在身边,时刻准备为您服务!
7 X 24 销售服务热线
4000-330-990©© 成都亿佰特电子科技有限公司【版权所有】 蜀ICP备13019384号


