

随着物联网(IoT)技术的迅猛发展,远程控制模组正逐渐成为智能设备连接和控制的关键组成部分。这些模组不仅实现了设备的远程监控和管理,还大幅提升了系统的智能化水平。本文将为各位推出一款我司最新研发的4G遥控开关模组:CE31-TD04。
远程遥控开关模块连接:https://www.ebyte.com/product/2207.html
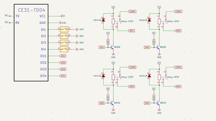
此遥控开关模块产品采用工业级标准设计,基于阿里云平台,通过4G网络信号传输,实现设备的远程遥控开关。低延迟、反应快,手机APP控制不限制距离。自带流量卡,用户终身免费使用。该产品支持手机APP控制,支持支持4路DO集电极开漏输出。支持分享功能,实现多人控制(只有一个管理账号),支持定时等更多功能。

4G技术具备高速、稳定的网络连接能力,确保了数据传输的高效性和可靠性。与传统的Wi-Fi连接相比,4G网络不受地理位置和网络环境的限制,特别适合在远离城市或网络条件较差的区域使用。
通过此遥控开关模块产品,用户可以随时随地对设备进行监控和控制。无论是工业设备的运行状态,还是家庭智能设备的操作情况,都可以通过手机或电脑进行实时查看和管理。
4G遥控开关模组具备强大的扩展性和兼容性,可以与多种设备和系统进行集成。例如与继电器搭配、与单片机集成等等,这使得它在不同行业和应用场景中都能发挥重要作用,为企业提供灵活的解决方案。
在现代农业中,4G遥控开关模组被广泛应用于农田监测和智能灌溉系统。通过传感器和4G模组的结合,农民可以实时监测土壤湿度、温度、光照等关键参数,并根据数据自动调整灌溉系统,优化资源利用,提高作物产量。

在工业生产中,4G遥控开关模组用于设备状态监测和生产线控制。企业管理者可以通过远程监控系统,实时掌握生产设备的运行状态,及时发现和解决潜在问题,提高生产效率,降低停机时间。

智慧城市建设离不开4G遥控开关模组的支持。通过这一技术,城市管理者可以对市政设施进行远程监控和管理。例如,智能路灯系统可以根据光照和人流量自动调节亮度,节约能源;垃圾桶传感器可以实时汇报填满情况,优化垃圾清理路线,提高城市管理效率。

在智能家居领域,4G遥控开关模组使得用户可以通过手机APP远程控制家中的电器设备。例如,用户可以在外出时远程开启或关闭空调、灯光、安防系统,提升了家居生活的便利性和安全性。



4G遥控开关模组作为物联网时代的重要技术,正在各行各业中发挥着不可替代的作用。它不仅提供了高效、可靠的网络连接,还实现了设备的实时远程监控和管理,极大地提升了系统的智能化水平。无论是农业、交通、工业、城市管理,还是家居生活,4G遥控开关模组都为我们带来了前所未有的便利和创新。
未来,随着5G通信技术的普及和物联网应用的深入,远程控制模组将继续演进和升级,进一步推动各个行业的智能化发展。对于企业而言,抓住这一技术趋势,将为业务的优化和增长带来新的机遇和挑战。通过合理应用4G遥控开关模组,企业不仅可以提升运营效率,还能在激烈的市场竞争中占据有利位置,赢得更广阔的发展空间。
今天的分享就到这里啦,EBYTE每一天都致力于更好的助力物联化、智能化、自动化的发展,提升资源利用率,更多无线遥控开关产品和应用资料,感兴趣的小伙伴可以登录我们的亿佰特官网和企业公众号(微信号:cdebyte)进行了解,也可以直接拨打400电话咨询技术专员!
相关阅读:
7 X 24 销售服务热线
4000-330-990©© 成都亿佰特电子科技有限公司【版权所有】 蜀ICP备13019384号


