

在数据传输过程中,数据碰撞是我们不得不解决的一个问题,这种现象可能导致数据的丢失、错误或延迟,从而影响设备的正常运行和数据的完整性。数据碰撞和信号干扰不同,干扰是指外部因素或其他信号源对正在进行无线传输的信号产生了不良影响,而数据碰撞专指两个或多个设备同时发送数据,导致信号在接收端相互干扰的情况。
通常在无线传输中常见的技术方式包括:载波监听多路访问/冲突避免(CSMA/CA)、采用时分多址(TDMA)、频分多址(FDMA)、码分多址(CDMA)技术。
载波监听多路访问(CSMA/CA)是无线网络中常用的方法。设备在发送数据之前先监听信道是否空闲,从而尽量避免冲突的发生。当信道空闲时,设备不会立刻发送数据,而是等待一段随机的时间(称为退避时间),然后再发送。如果在等待期间信道被其他设备占用,就重新等待一个随机时间后再尝试。此外,还可以通过请求发送/允许发送(RTS/CTS)机制来进一步减少碰撞的可能性。发送设备先发送一个RTS信号,接收设备收到后回复一个CTS信号,其他设备收到CTS信号后就知道在这段时间内不要发送数据,从而避免冲突。

这种方式广泛应用于Wi-Fi网络中,它有效地减少了数据碰撞,提高了无线网络的性能。例如,在家庭无线网络中,当多个设备(如手机、电脑、智能家电等)同时需要与无线路由器通信时,CSMA/CA机制可以协调它们的传输,确保数据能够较为稳定地传输。
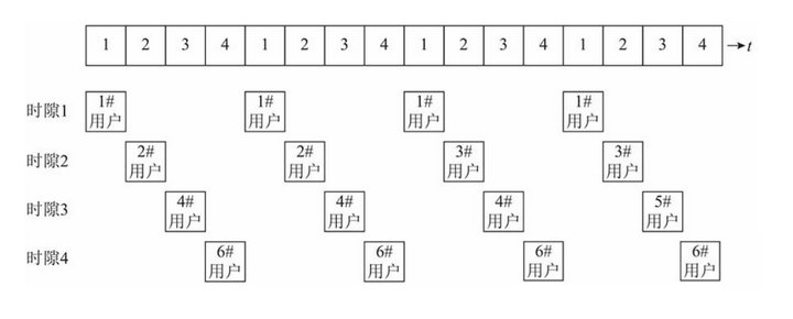
时分多址(TDMA)技术是一种时隙传输方式,它将无线信道的传输时间划分为若干个时间帧,每个时间帧又进一步划分为多个时隙。每个设备被分配特定的时隙来进行数据传输,这样就避免了不同设备同时发送数据而产生碰撞。就好像在一条公路上,通过交通信号灯将时间划分为不同的时间段,每个时间段只允许特定的车辆通行。

在一些对数据传输实时性要求较高的无线通信系统中,如GSM(全球移动通信系统)网络,就采用了TDMA技术。它能够保证每个用户(设备)在其分配的时隙内独占信道,数据传输的可靠性较高,但缺点是信道利用率可能会受到一定限制,因为如果某个设备在其分配的时隙内没有数据传输,这个时隙就会被浪费。
频分多址(FDMA)技术是把无线信道的总带宽划分成多个不同的频段(子信道),每个设备被分配一个特定的频段进行数据传输。这样,不同设备在不同的频段上工作,就像在一条宽阔的河流中划分出不同的航道,每条航道上的船只(数据)互不干扰,从而避免了数据碰撞。

FDMA技术优点是技术相对简单,不同频段的信号可以同时传输而互不干扰,但缺点是频谱利用率相对较低,不同频段之间需要有一定的保护频带,以防止频段间的干扰等。
码分多址(CDMA)技术给每个设备分配一个唯一的编码序列。发送数据时,设备用这个编码序列对数据进行编码后再发送。在接收端,通过使用相同的编码序列进行解码来恢复原始数据。不同设备的编码序列是相互正交的,这意味着即使多个设备同时发送数据,在接收端也可以通过编码序列将它们区分开来,就好像给每个设备分配了一种独特的语言,接收端能够识别并理解每种语言,从而提取出相应设备发送的数据。

在现代移动通信系统中广泛应用。CDMA技术具有较高的频谱利用率和抗干扰能力,能够支持多个用户同时通信,并且在软容量方面表现出色,即可以在一定范围内动态地增加用户数量而不会明显降低通信质量。
今天的分享就到这里啦,EBYTE每一天都致力于更好的助力物联化、智能化、自动化的发展,提升资源利用率,更多无线数传模块产品和物联网无线通信技术资料,感兴趣的小伙伴可以登录我们的亿佰特官网和企业公众号(微信号:cdebyte)进行了解,也可以直接拨打400电话咨询技术专员!
相关阅读:
7 X 24 销售服务热线
4000-330-990©© 成都亿佰特电子科技有限公司【版权所有】 蜀ICP备13019384号


