

现在很多电子设备,比如手机、遥控器、蓝牙耳机这些小型设备,都需要一个简单的电路来控制开机和关机。开关电路虽然看起来不起眼,但如果没有它,设备可能就没法正常启动或者省电。今天我们就来看看这种常见的开机电路是怎么工作的。

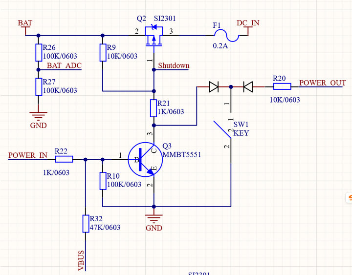
文中对应原理可参考上方开机电路原理图
当我们想要开启一台电子设备时,最常见的操作就是按下电源键。在我们介绍的这款开机电路中,这个动作有着更为精确的要求——长按。按键SW1是整个开机流程的触发点。当我们按下它时,电路开始通电,就好像打开了一扇通往能量世界的大门。
此时,单片机开始发挥作用。它会实时监测按键按下的时间。为什么要监测时间呢?这是为了防止误操作。想象一下,如果轻轻碰一下按键设备就开机,那在日常使用中会带来很多不便。所以,只有当单片机检测到按键长按达到特定的时长,比如3秒(这个时长可以根据产品的设计需求进行调整),它才会判定这是一个有效的开机指令。
一旦判定为有效开机指令,单片机就会将POWER_IN网络置为高电平。此时,通过电路中各元件的协同作用,使得原本处于截止状态的通路导通。以图中的电路为例,Q3等元件组成的电路结构会因POWER_IN网络的高电平状态发生变化,从而让电池输入能够持续稳定地供应。这样一来,就相当于打开了电池输入的通道,为后续设备各部分的正常启动和运行提供了稳定的电源基础,设备得以从关机状态逐步进入正常工作状态。
对于依靠电池供电的电子设备来说,了解电池电量情况至关重要。在这款开机电路中,R26和R27这两个电阻组成了一个分压电路,它们连接到电池端。
分压电路的作用是将电池的高电压按照一定比例转换为适合单片机检测的低电压。单片机通过这个分压电路,能够实时获取电池的电压信息。这就如同给设备配备了一个监测装置,能实时关注电池电量情况。
单片机根据检测到的电池电压,结合预先设定的算法,来判断当前电池的电量情况。当电量充足时,设备可以正常运行各种功能,不用担心突然断电。而当电量降低到一定程度时,单片机就会发出提醒,比如在屏幕上显示电量不足的图标,或者发出声音提示。如果电量进一步降低,接近危险值,单片机还可能会自动采取一些措施,比如降低设备的性能,关闭一些非必要的功能,以延长电池的使用时间,避免因过度放电对电池造成永久性损害
在这款开机电路中,按键SW1承担着双重使命:既是触发设备启动的“钥匙”,也是用户日常操作的“交互入口”。这种复用设计的精妙之处在于,两种功能的实现互不干扰,让硬件资源得到了高效利用。
从电路运行逻辑来看,当设备处于关机状态时,按键SW1按下触发的长按信号,会被单片机优先识别为开机指令。此时,单片机专注于执行开机流程,将POWER_IN网络置为高电平,确保电池输入稳定供电,使设备顺利启动。而当设备进入正常运行状态后,按键SW1则“切换身份”,化身为用户按键。单片机通过重新配置引脚检测逻辑,能够识别短按、长按、快速连按等不同操作模式
这种复用设计不仅节省了硬件成本,避免了额外按键占用电路板空间,还让用户操作更加简洁直观。一个按键就能完成开机与日常交互,无需复杂的按键组合记忆,极大提升了设备的易用性与用户体验。
在很多情况下,我们需要给电子设备充电,或者希望设备在连接外部电源时能够立即工作。这时,VBUS端就发挥了重要作用。
当我们通过VBUS端接入外部电源时,电路中的检测机制会迅速感知到外部电源的存在。即使设备此时处于关机状态,它也会自动开机,并进入充电模式。外部电源通过电路,一方面为设备提供运行所需的电力,保证设备能够正常工作;另一方面,它会为电池进行充电,补充电池的能量。
这种设计在实际使用中非常便捷。比如我们的手机电量耗尽自动关机了,当我们插上充电器时,手机会自动开机并开始充电,我们不需要再手动去按开机键。
在关机操作中,用户长按按键SW1后,单片机检测到该信号并将POWER_IN网络置为低电平。此时,电路中的Q3等元件因电平变化而截止,切断电池输入通路。随着电源供应终止,设备各模块逐渐停止工作,实现平稳关机。这种设计通过简单的电平控制,高效地完成关机流程,体现了电路设计的精简与可靠性。
今天的分享就到这里啦,EBYTE每一天都致力于更好的助力物联化、智能化、自动化的发展,提升资源利用率,更多串口服务器、数传电台、lora模块等无线数传模块产品更多资料,感兴趣的小伙伴可以登录我们的亿佰特官网进行了解,也可以直接拨打400电话咨询技术专员!
相关阅读:
7 X 24 销售服务热线
4000-330-990©© 成都亿佰特电子科技有限公司【版权所有】 蜀ICP备13019384号


