

本文以亿佰特研发的基于LoRa技术为基础研发的E53-GW(470FMS22R)网关设备和E53-470FMS22S低功耗节点设来实现星型组网的FMS监察系统设备,该LoRa技术组网方案适用于构建大型LoRa安防报警网络方案。
随着无线通信技术的发展,对于数据传输稳定性及低功耗需求日益增加。相对于传统的FSK技术,LoRa在相同的功耗下具有更长的传输距离,且抗干扰能力强。这也决定了LoRa在更为复杂的环境中的优越性。因此,亿佰特物联网应用专家在基于LoRa调制格式开发一种适用于烟雾火灾报警等场景的安防无线通信网络系统,包括主从网关E53-GW(470FMS22R)网关设备与低功耗节点(E53-470FMS22S),网关最大可接入1200个节点。
l 网络搭建:网关上电自动建立网络,节点上电自动入网;
l 网络管理:主网关支持网络管理能力。网络节点注册、删除等网络状态管理;
l 通信密钥:用户可自定义网络密钥,极大的保证网络通信安全;
l 环境信道占用检测:支持环境RSSI扫描,完成扫描后以图例形式展示,可选择折线图或者柱状图;
l 无线参数配置:用户可通过无线发送指令数据包,远程配置或读取无线模块参数;
l 中继组网:从网关支持自动中继组网,多级中继适用于超远距离通信,同一区域运行多个网络同时运行;
l 自动避让:网关及低功耗节点支持信道自动避让,可大幅度提升数据传输稳定性;
l 独立心跳包机制:支持自定义心跳包配置,低功耗节点自动周期性上报心跳帧,实时检测网络状态,提升网络稳定性;
l 超低功耗:节点支持深度休眠,该模式下整机功耗约2uA;
l 异常处理机制:高效看门狗设计,一旦模组发生异常,模块将自动重启,并且能继续按照先前的参数设置继续工作;
l 配套GUI:采用图形化配置工具,快速配置及管理整个网络;
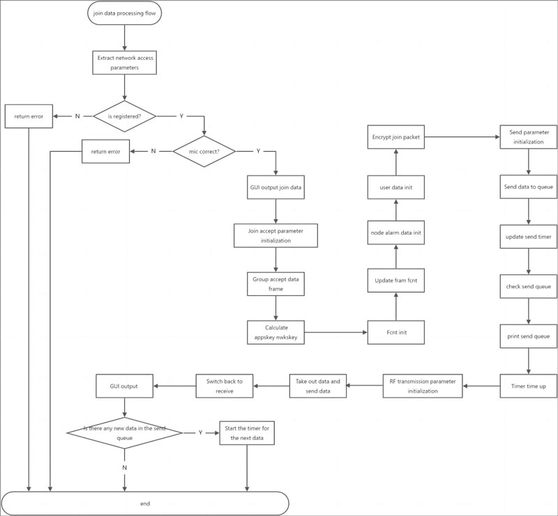
①、节点上电初始化完成后,自动随机延时发起入网请求帧,射频数据发送前进行活动信道检测,采取自动避让重传机制;
②、网关收到入网请求帧数据并应答节点,确认节点是否已经被注册到网关,网关只会允许已注册节点加入网络;
③、节点收到网关应答入网请求,开始同步时钟、频点信息、入网状态;
④、最后进入心跳包时间同步,入网过程全部完成,节点按照心跳包周期自动唤醒上报心,流程图如下:

FMS无线远距离智能组网节点入网流程
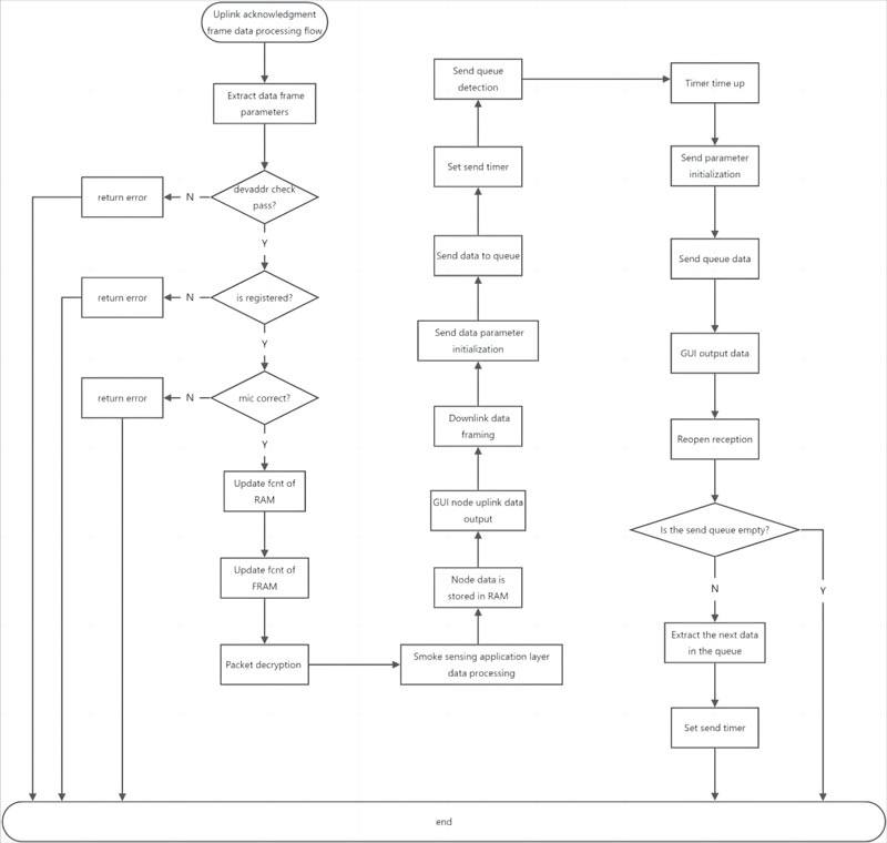
①、节点上行消息有 Heartbeat 、 Alarm 、自定义数据上报三种消息类型;
②、Heartbeat 即心跳消息,节点根据心跳周期设置,周期性唤醒并发送心跳帧;
③、报警信号通过节点触发按键,模拟产生火灾信号,节点会立即唤醒并周期性上报报警信息,并通过蜂鸣器发出报警音。GUI 收到报警信号时,对应节点会显示报警信息;
④、自定义数据上报设计,可通过特定AT指令格式上报数据,进一步扩展用户使用场景。流程图如下:

基于Sub-G FMS无线远距离智能组网数据通信流程
基于Sub-G FMS无线远距离智能组网技术网关及低功耗节点,作为一款低功耗LoRa星型组网产品,可广泛应用于智能家居、智能医疗、家庭影音、会议系统、影楼、剧院、教育等多种行业领域,以解决智能灯控、插座、开关、安防等实际需求。随着无线行业的高速发展,智慧城市对于无线通信技术需求也会日益迫切,该组网产品在市场的占有比例也会逐渐提升。
空中信道冲突:所有节点使用相同信道,碰撞概率随节点数增加呈指数上升;
网络ID冲突:多个网络使用相同网络ID,造成干扰;
网关处理能力瓶颈:网关CPU或内存资源不足;
入网策略限制:入网窗口时间过短或频率过低。
新节点长时间无法加入网络,或入网成功率低时,可以通过检查检查物理层连接、验证网络参数、优化入网流程等方法步骤来解决问题。
基于E53-GW(470FMS22R)设备监察系统FMS网关设备和E53-470FMS22S设备监察系统FM网关S设备构建的大型LoRa安防网络,在实现1200节点容量时,需要系统性地解决网络容量、覆盖范围、功耗管理、数据可靠性和运维管理五大核心问题。通过本文提供的解决方案,可以显著提升系统的稳定性、可靠性和可维护性。
今天的分享就到这里啦,EBYTE每一天都致力于更好的助力物联化、智能化、自动化的发展,提升资源利用率,更多星型组网模块产品和物联网应用技术资料,感兴趣的小伙伴可以登录我们的亿佰特官网和企业公众号(微信号:cdebyte)进行了解,也可以直接拨打400电话咨询技术专员!
4、FMS系统GUI节点状态管理等FMS系统配置上位机操作教程
联系我们:
技术支持:support@cdebyte.com 销售咨询:4000-330-990
7 X 24 销售服务热线
4000-330-990©© 成都亿佰特电子科技有限公司【版权所有】 蜀ICP备13019384号


