

01.
CC1310芯片是TI公司最新推出的高效型/超低功耗无线MCU中低于1GHz系列器件的重要器 件。极低的有源RF和MCU电流以及低功耗模式流耗可确保电池的使用寿命,允许在能源采集应用中使用小型纽扣电池。

CC1310器件在支持多个物理层和RF标准的平台中将灵活的超低功耗RF收发器和强大的48MHzCortex-M3微控制器相结合。专用无线控制器(Cortex-M0)处理ROM或RAM中存储的低层RF协议命令,从而保持低功耗和灵活度。CC1310器件不会以牺牲RF性能为代价来实现低功耗;CC1310器件具有出色的灵敏度和稳定性(可选择性和阻断)性能。CC1310器件是一款高度集成、真正的单片解决方案,其整合了一套完整的RF系统及一个片上DC-DC转换器。CC1310电源和时钟管理以及无线系统需要采用特定配置并由软件处理才能正确运行。该目标可在TI RTOS中实现,因此建议将此软件框架应用于针对器件的全部应用程序开发过程。
该CC1310器件可应用于433M868M915M等各个频段,也可应用于自动抄表、家庭和楼宇自动化、无线警报和安全系统、工业用监控和安全控制、无线医疗、有源RFID等各个领域。
CC1310芯片有三种封装,4mm x 4mm RSM VQFN48封装(10个GPIO)、5mm x 5mm RHB VQFN48封装(15个GPIO)、7mm x 7mm RGZ VQFN48封装(30个GPIO)。如下图:
无论是哪种封装的芯片在433M无线模块上的参考设计都是一样的,以RGZ封装7X7为例介绍电路设计。电路分为2个部分:原理图的设计和PCB 的设计。
02.
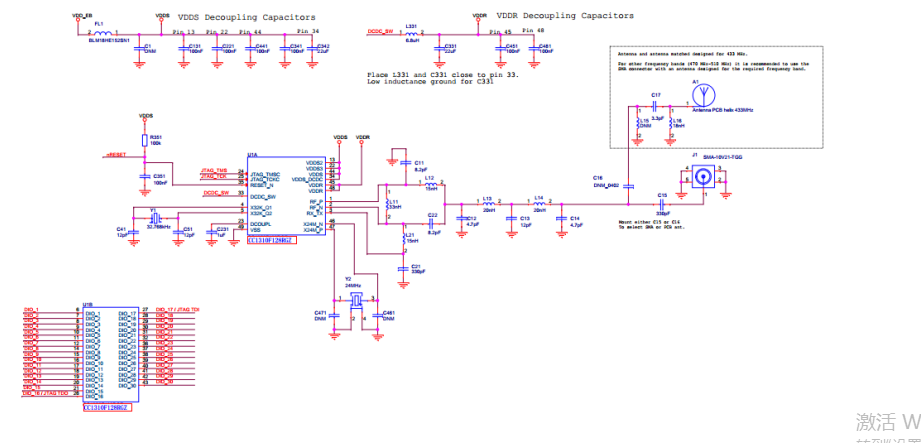
整体框架:电源电路,复位和晶振电路,射频电路和外部引脚电路这四部分电路组成。

这部分电路是电源供电电路,首先电源一进来就接FL1(保险丝),起到过载保护的作用。然后给芯片的各个电源引脚供电都需要过一个滤波电容,做到一个电源一个滤波电容,保证电源供电的稳定性。

这部分电路是器件内部的电源开关电路,在VDDR(即DCDC_SW端)等于1.95V、VDDS最小电压为2.1V的时候,器件在433M频段才能发出14dBm左右的功率。在PCB设计的时候,注意将L331和C331靠近器件第33引脚DCDC_SW,将对应的滤波电容放到对应的电源引脚处

(应尽量靠近电源引脚),做好滤波处理。

复位电路就是普通的阻容电路。该器件有高速时钟24M晶振电路和低速时钟32.768K晶振电路。一般是用24M晶振电路,由于芯片内部自带24M晶振的匹配电容,C471和C461这两个匹配电容一般是预留。32.768K晶振电路用作预留(一般不用),加上两个15pF的匹配电容。

射频电路主要是由一个巴伦和一个五阶滤波器组成的。C15是隔直电容,大小为330pF。尤其注意在射频调试的时候C13和C14都不能过度增大,否则会导致功率下降。

外围电路是将CC1310的所有引脚引出来,便于进行二次开发。例如,成都亿佰特电子科技有限公司的E71系列产品就满足此种要求。
03

布局主要是射频电路的布局,电感和电感之间的布局避免平行,以免产生互感,最好垂直。还有就是电源电路的布局,电源只要有对地的电容最好都加至少一个地过孔。

布局直接影响着布线,注意:电源布线不要有环线,避免形成电源回环。射频布线尽量不要有折线,减少射频信号的流失。
7 X 24 销售服务热线
4000-330-990©© 成都亿佰特电子科技有限公司【版权所有】 蜀ICP备13019384号


