

前文介绍了MOS管工作原理,本文接着讲MOS管开关电路设计。MOS管可以分为增强型和耗尽型,增强型又分为P沟道和N沟道,耗尽型也分P沟道和N沟道,实际应用中我们所说的NMOS和PMOS都是指,N沟道和P沟道增强型的MOS管。所以我们说的MOS管都是这两种类型。对于这两种MOS管,我们比较常用的是NMOS,原因如下:
1、导通电阻小,可以做到几个毫欧的电阻,传导损耗小。
2、输入电阻非常高,能够达到上亿欧姆,几乎不计电流。
3、开关速度快,开关损耗低,特别适合做开关电源。
4、较强的电流处理能力。
MOS管的三个脚之间都是存在寄生电容的,这个不是我们能够改变的,由于制造工艺产生的,所以在电路设计的时候会有一些我们必须要考虑的因素。图一中可以看到NMOS和PMOS两种管的的区别。

图一
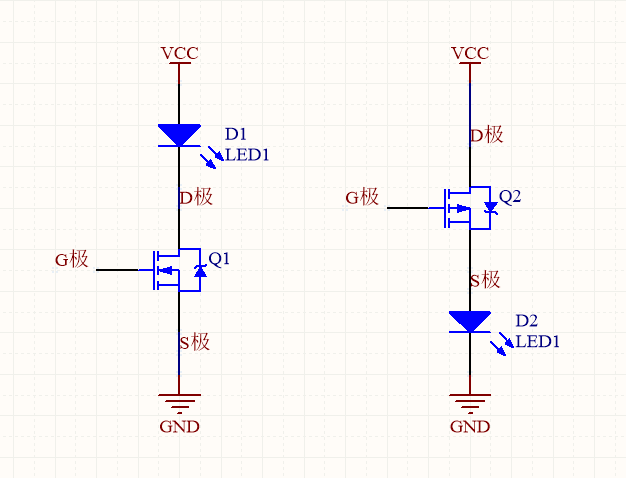
PMOS的特性,Vgs小于一定的值就会导通,适合用于源极接VCC时的情况(高端驱动)。需要注意的是,Vgs指的是栅极G与源极S的电压,即栅极低于电源一定电压就导通,而非相对于地的电压。但是因为PMOS导通内阻比较大,所以只适用低功率的情况。大功率仍然使用N沟道MOS管。如图二所示
NMOS管的特性,Vgs大于一定的值就会导通,适合用于源极接地时的情况(低端驱动),只要栅极电压大于参数手册中给定的Vgs就可以了,漏极D接电源,源极S接地。需要注意的是Vgs指的是栅极G与源极S的压差,所以当NMOS作为高端驱动时候,当漏极D与源极S导通时,漏极D与源极S电势相等,那么栅极G必须高于源极S与漏极D电压,漏极D与源极S才能继续导通。如图二所示

图二
导通条件:Vgs>Vth,R1,R2的作用是为了给G,S之间创造一个Vgs电压,不需要去关心G,D之间的电压关系(只要没有达到击穿电压)。另外S极不一定需要接地,只需要满足Vg与Vs之间的一个电势差大于Vth,MOS管依然能够起到一个开关左右。
需要注意的事项:
1、IO口的最大驱动峰值电流,不同芯片的IO口驱动能力不一样。
2、了解MOS管的寄生电容,如果寄生电容值较大,导通需要的能量越大,如果IO口的输出电流峰值较小,管子导通就比较慢。

图三
这里我们使用NPN和NMOS管进行开关设计如图四,当Q2输入低电平时候,三极管Q2不导通,MOS管Q1的Vgs=0,MOS管Q1不导通。当Q2输入电平为高时候,三极管导通,MOS管Q1的Vgs大禹Vth,MOS管Q1导通。由于MOS管导通的

图四
需要注意事项:
1、注意MOS管 D,S之间的二极管的方向,不导通的时候,二极管方向应该与电源输出方向相反。
2、由于MOS管导通的时候存在内阻,所以MOS管输出电压小于实际输入电压。
总结以上知识,在选MOS管做开关时,首先选MOS管的Vds电压,和其Vth开启电压,再就是Id电流值是否满足系统需要。虽然在这些都满足的条件下,我们也不能忘记关于MOS管的所产生的寄生电容,当我们选择的控制IO联网模块通信接口由于带载能力较弱,而MOS管之间存在较大的寄生电容,这个时候我们的开关就不能即使响应,然后再考虑封装了、功耗了、价格了之类次要一些的因素了,以上是用N沟道MOS管做的例子,P沟道的其实也是基本上一样用的。
今天的分享就到这里啦,EBYTE每一天都致力于更好的助力物联化、智能化、自动化的发展,提升资源利用率,更多产品更多资料,感兴趣的小伙伴可以登录我们的亿佰特官网进行了解,还有客服在线答疑哦!
7 X 24 销售服务热线
4000-330-990©© 成都亿佰特电子科技有限公司【版权所有】 蜀ICP备13019384号


