

对讲机,我们知道它不需要任何网络支持就可以通话,没有话费,为我们的生活提供了许多便利。我们也知道常见的对讲机由天线、主机、电池、座充组成。对讲机分为模拟对讲机、数字对讲机和IP对讲机三大类。那如果想要制作一台数字对讲机,可以怎么做呢?

亿佰特新推出的EWM201系列模组为您提供了一种快速简单的方式,只需外接MIC、语音功放、扬声器、天线和电源即可快速DIY一台属于自己的5公里对讲距离的对讲机。
要想完成DIY,您必须具备一定的电子电路知识,并做好相关准备。
材料:亿佰特EWM201-470A30S模组、MIC、扬声器、阻容器件等。
工具:电烙铁、焊锡丝、镊子等。
资料:亿佰特EWM201-470A30S模组用户手册、推荐电路图。
软件:EDA软件
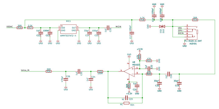
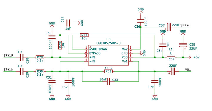
根据EWM201-470A30S模组的引脚功能,设计与之匹配的外围电路,包括麦克风放大电路、扬声器驱动电路、电源电路、控制按钮电路、天线输出等。这些电路都可参考亿佰特官网提供的推荐电路图进行设计。
例如,麦克风部分需要将麦克风采集到的音频模拟信号进行放大,然后输入到EWM201-470A30S模组的音频输入引脚;

扬声器部分,则使用音频功放芯片,将EWM201-470A30S模组输出的音频信号进行放大,以驱动扬声器发出足够响亮的声音,音量和音质效果一定程度上取决于我们选择的扬声器的品质;

确定各元件的参数和取值,如电容、电阻、电感的大小等,可参考相关芯片数据手册和以往的设计经验来确定。
根据设计好的电路原理图,使用专业的PCB设计软件,如KICAD、立创EDA等,绘制PCB版图,并完成焊接。
1、确保电路安全后,接通电源,使用示波器等仪器观察各关键节点的信号波形,如电源电压、音频输入输出信号等,检查是否符合设计要求。
2、对麦克风和扬声器进行功能测试,通过说话和听声音来检查音频信号的采集和播放是否正常。若发现声音较小或有杂音等问题,可检查音频放大电路和相关元件的参数是否正确,是否存在虚焊等问题。
至此,我们便能开始试用我们自制的对讲机了。
如果你想要使DIY的对讲机达到最佳工作状态,那就需要使用频谱分析仪等设备对EWM201-470A30S模组的发射和接收频率、发射功率和接收灵敏度等指标符合要求。若频率偏差较大,可调整相关的电感、电容等元件的参数,使其达到最佳工作状态。

当然,我们提供的EWT201-470A20S/30S测试套件就是这样的一个简易数字对讲机。分别对应焊接了发射功率为20dBm的模块和30dBm的模块,能够帮助用户完成超过3.5公里或超过5公里的语音对讲测试。

使用我们的EWT201-470A20S/30S测试套件,只需连接天线,用充电宝供电,按下PTT按键,分别将收发双方切换到各自的收发状态,就可以进行通讯了。当然,您也可以自行给它加上一个外壳,那么他将更加美观。
基于EWM201-470A30S无线语音对讲模组DIY的对讲机支持单播、组播、广播传输三种模式。想要配置这些模式。首先可以通过配置频点来做通讯物理隔离,频点相同的对讲机可以通讯但这还不足以达到分组的目的,还需要通过配置PANID来进行分组,PANID相同的情况下就可以通讯了,最后如果想要进行单播,那么就需要设置DESTID为非0值,来进行单播选择。具体的配置可以通 EWM201-470A30S模组的用户手册来进行操作。

除了上述的三种传输模式之外,对讲机还支持半双工通讯和2个对讲机同时讲话的全双工通讯。
半双工模式:同一网络中同一时刻只支持一台对讲机说话;

全双工模式:同一网络中有且必须有一台终端处于主机模式,此时最多允许一台语音主机模式终端和一台语音从机模式终端同时处于语音发送状态。

有了这些功能,我们就可以“玩“出很多花样,不仅限与于传统对讲机,也可以完成需要选择准确通话对象的楼宇对讲系统,还可以做成无线语音广播系统等等。
今天的分享就到这里啦,EBYTE每一天都致力于更好的助力物联化、智能化、自动化的发展,提升资源利用率,更多无线音频传输模块产品和技术资料,感兴趣的小伙伴可以登录我们的亿佰特官网和企业公众号(微信号:cdebyte)进行了解,也可以直接拨打400电话咨询技术专员!
相关阅读:
7 X 24 销售服务热线
4000-330-990©© 成都亿佰特电子科技有限公司【版权所有】 蜀ICP备13019384号


