





处理器型号:T527M
处理器主频:1.8GHz
内存容量:2GB 存储容量:16GB
产品尺寸:146*101mm 产品重量:104g ± 5g
产品简介:亿佰特基于ECK32-T527B系列核心板推出单板机ECB32-PGB,核心板为381Pin LGA封装,可通过SMT焊接到底板上。底板设计充分利用了核心板接口,引出包括MIPI DSI显示接口、MIPI CSI摄像头接口、HDMI显示接口、DP显示接口、USB2.0、USB OTG、调试接口、以太网接口、音频接口、MINI PCIE接口以及丰富的扩展GPIO接口等。单板机的设计等级高于普通开发板,不仅可以用于核心板的功能验证,也可直接批量用于工业场景。








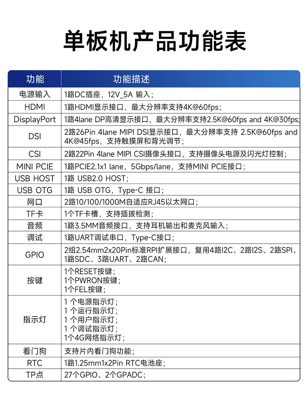
| 电源输入 | 1路DC插座,12V_5A 输入; |
| HDMI | 1路HDMI显示接口,最大分辨率支持4K@60fps; |
| DisplayPort | 1路4lane DP高清显示接口,最大分辨率支持2.5K@60fps and 4K@30fps; |
| DSI | 2路26Pin 4lane MIPI DSI显示接口,最大分辨率支持 2.5K@60fps and 4K@45fps,支持触摸屏和背光调节; |
| CSI | 2路22Pin 4lane MIPI CSI摄像头接口,支持摄像头电源及闪光灯控制; |
| MINI PCIE | 1路PCIE2.1x1 lane,5Gbps/lane,支持MINI PCIE接口; |
| USB HOST | 1路 USB2.0 HOST; |
| USB OTG | 1路 USB OTG,Type-C 接口; |
| 网口 | 2路10/100/1000M自适应RJ45以太网口; |
| TF卡 | 1个TF卡槽,支持插拔检测; |
| 音频 | 1路3.5MM音频接口,支持耳机输出和麦克风输入; |
| 调试 | 1路UART调试串口,Type-C接口; |
| GPIO | 2组2.54mm2x20Pin标准RPI扩展接口,复用4路I2C、2路I2S、2路SPI、1路SDC、3路UART、2路CAN; |
| 按键 | 1个RESET按键; |
| 1个PWRON按键; | |
| 1个FEL按键; | |
| 指示灯 | 1 个电源指示灯; |
| 1 个运行指示灯; | |
| 1 个用户指示灯; | |
| 1 个调试指示灯; | |
| 1个4G网络指示灯; | |
| 看门狗 | 支持片内看门狗功能; |
| RTC | 1路1.25mm 1x2Pin RTC电池座; |
| TP点 | 27个GPIO、2个GPADC; |


| 在线购买 |
| 【官方淘宝】:https://item.taobao.com |
| 【京东商城】:https://i-item.jd.com |
| 【阿里巴巴】:https://detailpreview.1688.com |
| 批量采购/定制产品 |
| 【销售专线】:4000-330-990 7x24小时销售服务热线 |
| 【联系邮箱】:support@cdebyte.com |
| 技术咨询 |
| 【在线提交】:https://www.ebyte.com/apple-technology.html |
| 【联系邮箱】:support@cdebyte.com |
| 产品 型号 | 处理器型号 | 处理器主频Hz | 内存容量MB | 存储容量MB | 产品尺寸 | 工作温度 | 功能特点 | 技术 手册 | 样品 购买 |
|---|---|---|---|---|---|---|---|---|---|
| ECB41-PGE1N2-N | RK3506G2 | 1.2G | 128M | 256M | 85*56mm | -25℃~85℃ | 支持Linux系统、宽温级、接口丰富、工业级单板机 | ||
| ECB10-PGD-I | STM32MP13xDAF7 | 1G | 可选256/512M | 可选8G | 100*72mm | -40℃~85℃ | 2.5寸单板机底板,可更换核心板,RGB888显示,I/O接口丰富,支持Linux,工业级器件,4层沉金工艺 | ||
| ECB32-PBTN4E32-N | T527 | 1.8G | 4G | 32G | 85*56mm | -25~85℃ | 小尺寸,多种显示接口,I/O接口丰富,工业级单板机 | ||
| ECB32-PBT4-N | T527 | 1.8G | 4G | 外接TF卡 | 85*56mm | -25~85℃ | 小尺寸,外设接口丰富,工业级单板机 | ||
| ECB32-PBT2-N | T527 | 1.8G | 2G | 外接TF卡 | 85*56mm | -25~85℃ | 小尺寸,外设接口丰富,工业级单板机 | ||
| ECB32-PBA4-N | A527 | 1.8G | 4G | 外接TF卡 | 85*56mm | -25~85℃ | 小尺寸,外设接口丰富,工业级单板机 | ||
| ECB32-PBA2-N | A527 | 1.8G | 2G | 外接TF卡 | 85*56mm | -25~85℃ | 小尺寸,外设接口丰富,工业级单板机 | ||
| ECB33-PGB2N4E32-I | T536MX-CEN2 | 1.6G | 4G | 32G | 146*101mm | -40℃~85℃ | 工业级3.5寸单板机,四核A55,2TOPS NPU,O接口丰富 | ||
| ECB31-PB2E8-I | T113-S | 1.2G | 256M | 8G | 65*56mm | -25℃~85℃ | 支持Linux,1*千兆网口,2*USB_HOST,1*Wi-Fi,1*4G,2*CAN,1*MIPI_DSI,1*HP&MIC,1*CVBS,1*RTC | ||
| ECB31-PB1E8-I | T113-S | 1.2G | 128M | 8G | 65*56mm | -25℃~85℃ | 支持Linux,1*千兆网口,2*USB_HOST,1*Wi-Fi,1*4G,2*CAN,1*MIPI_DSI,1*HP&MIC,1*CVBS,1*RTC | ||
| ECB30-PGT13IC-I | T113-i | 1.2G | 256 / 512 /1G | 256 / 8G | 100*72mm | -40℃~85℃ | 支持Linux,1*千兆网口,1*USB_HOST,1*USB_OTG,2*CAN(TTL),1*MIPI_DSI,1*HP&MIC | ||
| ECB20-PG6Y28C-I | MCIMX6Y2CVM08AB | 792M | 256/512 | 512MB/8GB | 85*56mm | -40℃~85℃ | 兼容树莓派尺寸,高性价比,接口丰富,支持Linux | ||
| ECB32-PGBN4E32-I | T527 | 1.8G | 4G | 32G | 146*101mm | -40℃~85℃ | Linux系统,多种显示接口,I/O接口丰富,工业级单板机 | ||
| ECB32-PGB2E16-I | T527 | 1.8G | 2G | 16G | 146*101mm | -40℃~85℃ | Linux系统,多种显示接口,I/O接口丰富,工业级单板机 | ||
| ECB31-P4T13SA2ME8G | T113-S | 1.2G | 256 | 8GB | 兼容树莓派4B85*56mm | -25℃-85℃ | 工业级,支持Linux,1*千兆网口,1*Wi-Fi,3*USB,2*CAN,1*MIPI_FPC | ||
| ECB20-6Y28A5ME8G-I | MCIMX6Y2CVM08AB | 792M | 512 | 8GB | 2.5寸100*72mm | -40℃-85℃ | 工业级,支持Linux,2*网口,1*Wi-Fi,1*4G,2*USB_HOST,2*CAN_FD(TTL),1*RGB888_FPC,1*HDMI | ||
| ECB30-P4T13IA5ME8G-I | T113-i | 1.2G | 512 | 8GB | 兼容树莓派4B 85*56mm | -40℃-85℃ | 工业级,支持Linux,1*千兆网口,1*Wi-Fi,4*USB,2*CAN,1*MIPI FPC | ||
| ECB10-135A5M5M-I | STM32MP135AAF3 | 650M | 512 | 512 | 2.5寸 100*72mm | -40℃-85℃ | 工业级,支持Linux,1*千兆网口,4*USB,1*CAN FD,1*HDMI,1*RGB888 FPC |